欧卡2给我们提供了3中排挡布局。但是这3种布局各有利弊,都不能令我满意。下面是我觉得最好的排挡布局:
如果不满意,可以自行修改。
修改方法
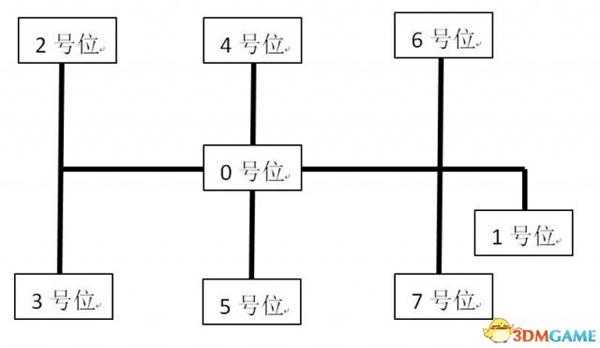
介绍方法前先给出档位器位置的定义,方便描述,如下图。
首先,根据图3所示的路径用记事本打开gearbox_range文件。建议在修改此文件前先备份一下,以防万一。
注1:gearbox_range, gearbox_splitter和gearbox_range_splitter这3个文件分别对应“排挡布局”的“距离”,“离合器”和“离合器距离”这3个选项,如果想保留“距离”排挡布局,可以修改其他的文件。
打开后看到图4所示的内容。看下面红色方框里的代码:
第1行不用管。
第2行,gear_impluse_index冒号后的数字是0,如图2所示,表示档位器的0号位。
第3行和第4行的selcetor_1, selector_2分别是游戏里设置的两个档位切换键。
-1表示无效;
0表示此键按偶数次时此档位有效;
1表示此键按奇数次时此档位有效。
第5行,gear冒号后的0表示空档,-1表示倒档,1表示1档,以此类推。
综上所述,红色方框里代码的意思就是:档位器的0号位设置为空档,并且不管你怎么按“档位切换键1”或者“2”,都不能改变这个设置。
红色框往下的代码格式都是一样的,将档位器相应的位置设置为相应的档位。为说明清楚,再举一例。
绿色框中的代码意思为:档位器的3号位设置为2档,并且“档位切换键1”按偶数次时,此设置有效(0为偶数,所以默认情况下此位置为2档)。
好了,现在你应该明白怎么修改档位了:根据图2的定义,
将selector_1后数字为0,并且gear_impluse_index后数字为2、3、4、5、6、7的那段代码里的gear一项后的数字(相应代码段的橙色圈位置)修改为5、7、9、10、11和12。效果如图1所示。
再将selector_1后数字为1,并且gear_impluse_index后数字为2、3、4、5、6、7的那段代码里的gear一项后的数字(相应代码段的橙色圈位置)修改为1、2、3、4、6和8。效果如图5所示。
保存一下,大功告成。默认档位如图1所示,按下切换键后入图5所示,不过基本不用按切换键了。
免责声明:本站文章均来自网站采集或用户投稿,网站不提供任何软件下载或自行开发的软件! 如有用户或公司发现本站内容信息存在侵权行为,请邮件告知! 858582#qq.com
稳了!魔兽国服回归的3条重磅消息!官宣时间再确认!
昨天有一位朋友在大神群里分享,自己亚服账号被封号之后居然弹出了国服的封号信息对话框。
这里面让他访问的是一个国服的战网网址,com.cn和后面的zh都非常明白地表明这就是国服战网。
而他在复制这个网址并且进行登录之后,确实是网易的网址,也就是我们熟悉的停服之后国服发布的暴雪游戏产品运营到期开放退款的说明。这是一件比较奇怪的事情,因为以前都没有出现这样的情况,现在突然提示跳转到国服战网的网址,是不是说明了简体中文客户端已经开始进行更新了呢?




